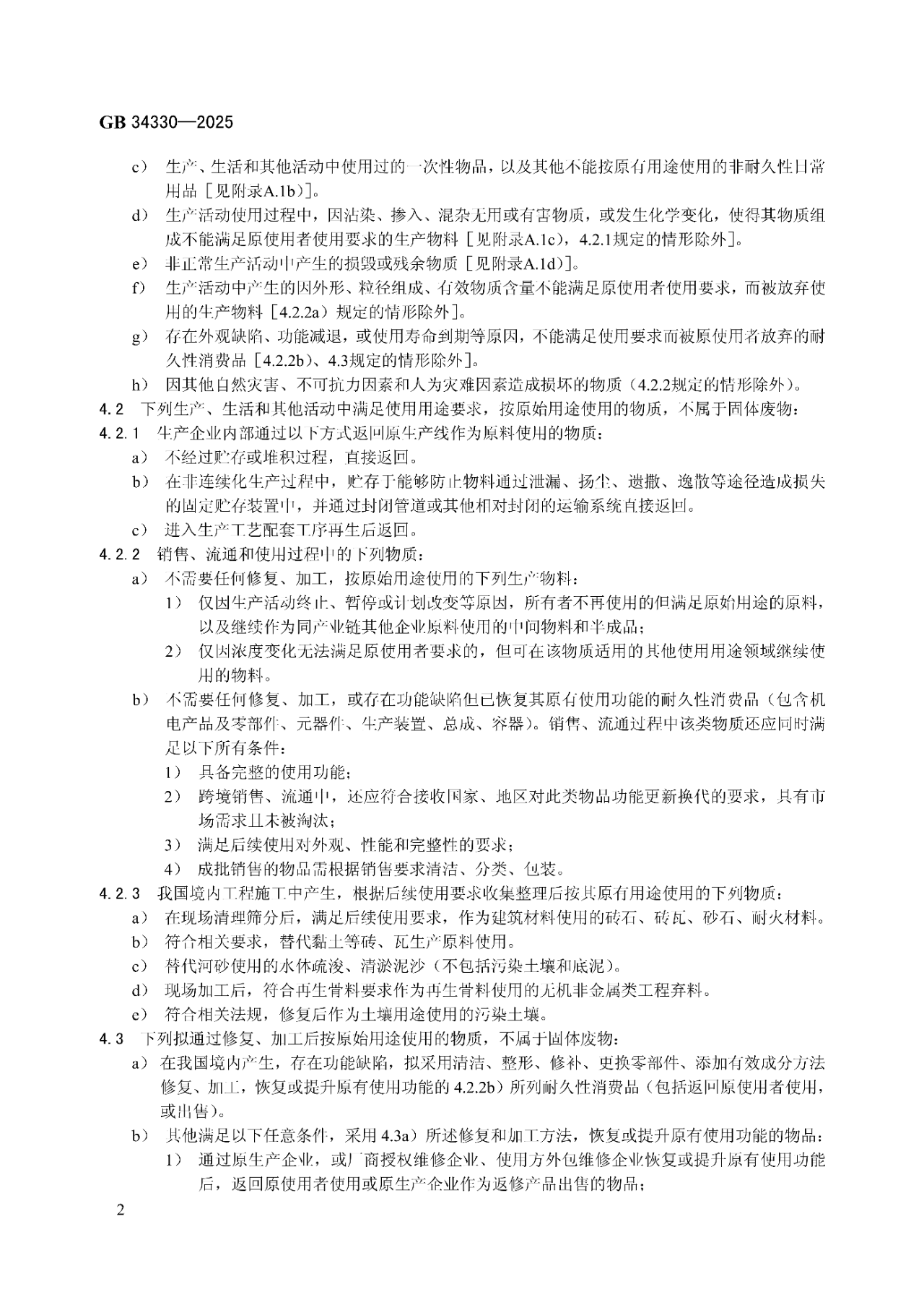
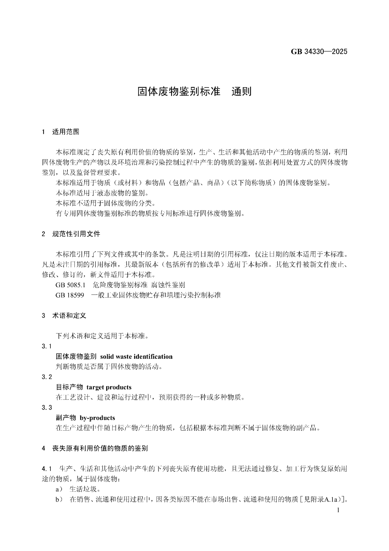
为贯彻《中华人民共和国环境保护法》《中华人民共和国固体废物污染环境防治法》等法律法规,加强对固体废物的环境管理,保护环境,保障人体健康,生态环境部近日发布国家标准《固体废物鉴别标准 通则》(GB34330-2025)。本标准首次发布于2017年,本次为第一次修订,自2026年3月1日起实施,替代GB 34330-2017。
此次修订的主要内容:
——调整章节结构,完善标准整体框架,明晰鉴别判断流程;
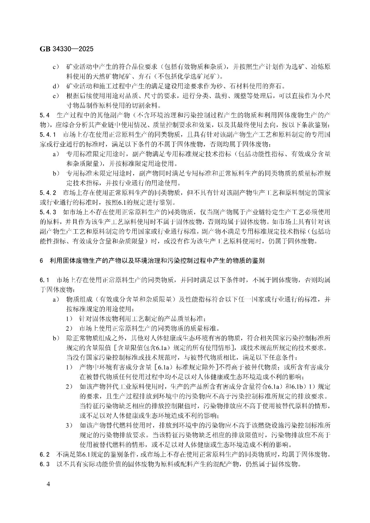
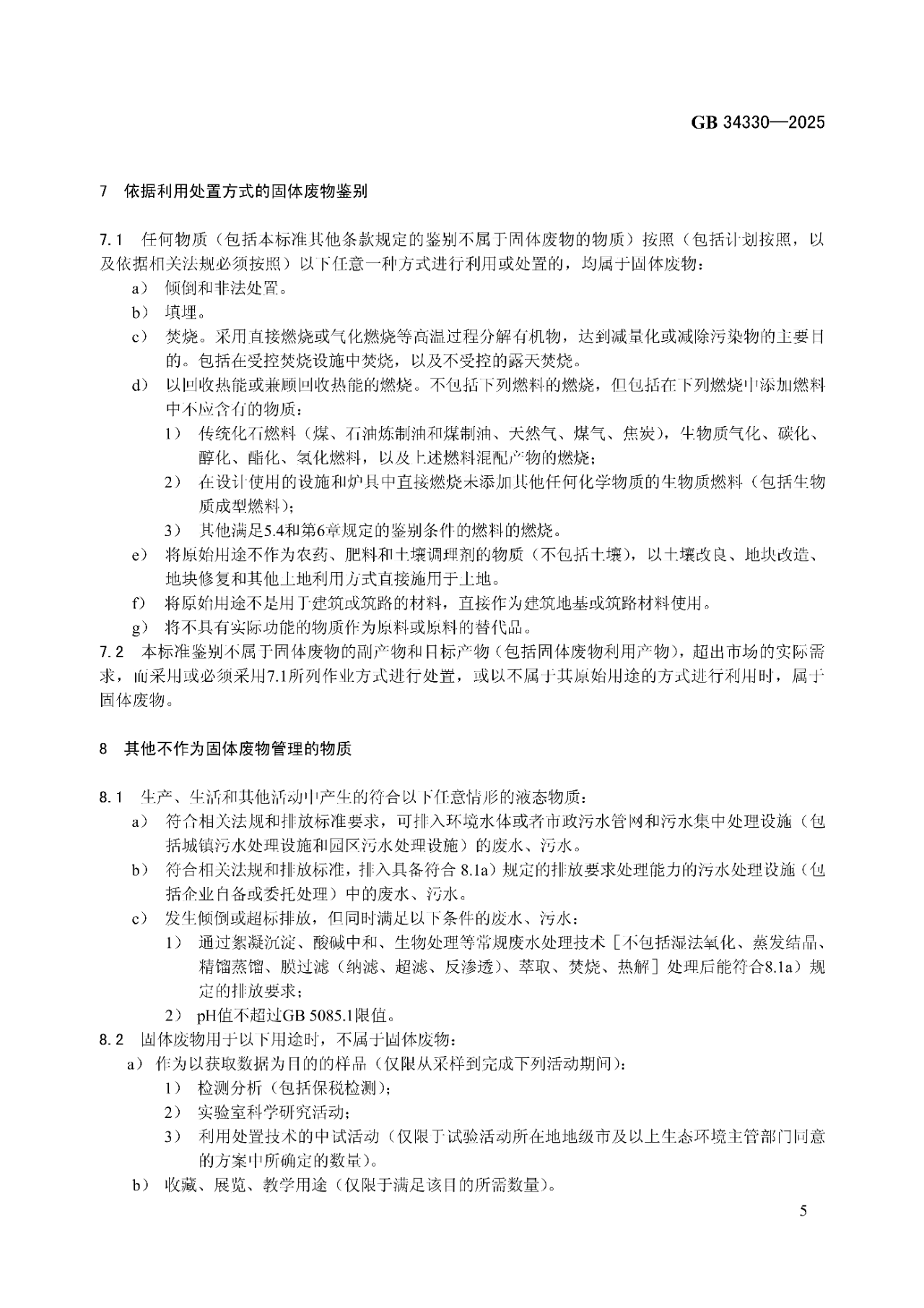
——修改依据产生来源的固体废物鉴别,删除固体废物判断依据不足的类别,补充明确属于固体废物的物质,修改表述明确各类固体废物的范围;
——补充完善鉴别规则,明确丧失原有利用价值的物质的判断和副产物的判断;
——补充完善固体废物利用产物的鉴别规则。
关于发布国家固体废物污染控制标准《固体废物鉴别标准 通则》的公告
为贯彻《中华人民共和国环境保护法》《中华人民共和国固体废物污染环境防治法》,防治环境污染,改善生态环境质量,现批准《固体废物鉴别标准 通则》为国家固体废物污染控制标准,并由生态环境部与市场监管总局联合发布。
标准的名称、编号如下:
《固体废物鉴别标准 通则》(GB 34330-2025)。
依据有关法律规定,以上标准具有强制执行效力。
本标准自2026年3月1日起实施。自本标准实施之日起,《固体废物鉴别标准 通则》(GB 34330-2017)废止。
以上标准内容可在生态环境部网站(http://www.mee.gov.cn)查询。
特此公告。
(此公告业经国家市场监督管理总局邓志勇会签)
生态环境部
2025年11月4日
网站所有权:福州美佳环保资源开发有限公司 备案号:闽ICP备20005776号-1